课程简介

 

基于当代大学生求职动力不足、就业形势认知模糊、求职技巧缺乏锻炼、职业素养欠缺培养等普遍问题,围绕大学生求职就业的各个环节,北森生涯有针对性的设计课程内容,全维度提升学生就业力,提升高校毕业生就业满意度。

课程内容由北森生涯研究院七位专家讲师合力研发,涉及求职技巧均经过实战检验,课程搭配有完善的社群学员管理制度、课程考勤考核制度,全流程重参与、互动、实操,推动大学生就业力的高速提升,在就业压力之下突出重围,决战职场之巅。

课程形式


课程价值

培养学生主动意识,有效提升就业能力

2021 年严峻的就业形势,致使学生出现就业难度提升→就业受挫→频繁受挫降低就业信心→就业难度进一步提升的恶性循环。

课程内容从分析就业形势、评估就业准备、分析就业机会的角度切入,激活学生就业意识,认清就业形势,调节自身期望值,进入就业能力快速提升的正向循环。

系统且完善的课程教学体系,全维度提升学生就业能力

受毕业生数量增长与疫情影响,2021 届应届生就业难度进一步提升,单一的简历、面试指导讲座不能满足学生需求。

北森生涯匠心打造的体系化课程,基于北森生涯十余年职业规划专业积累、600+ 常见职业信息,16 万实习岗位推荐、千万级学生测评数据,精心设置课程内容,引导学生关注就业,推动大学生根据自身的主观因素和客观条件,确立职业生涯发展目标,实现学生就业能力的全维度提升。

推动高校就业指导教学体系完善,提高就业率及就业满意度

课程设计为线上课程 + 全程助教 + 在线考核的教学形式,可以与线下面授的就业指导课程讲座联动,形成有力补充。

同时课程内容相较于传统的就业指导课程增加了就业准备度评估、就业形势解析、企业用人需求分析、时间 /目标管理能力养成等内容,将职业生涯规划、职场能力养成、就业指导技巧融为一体,强化毕业生就业竞争力,在就业难度持续增长的大环境下,推动高校毕业生就业率及就业满意度逆势增长。

适合对象

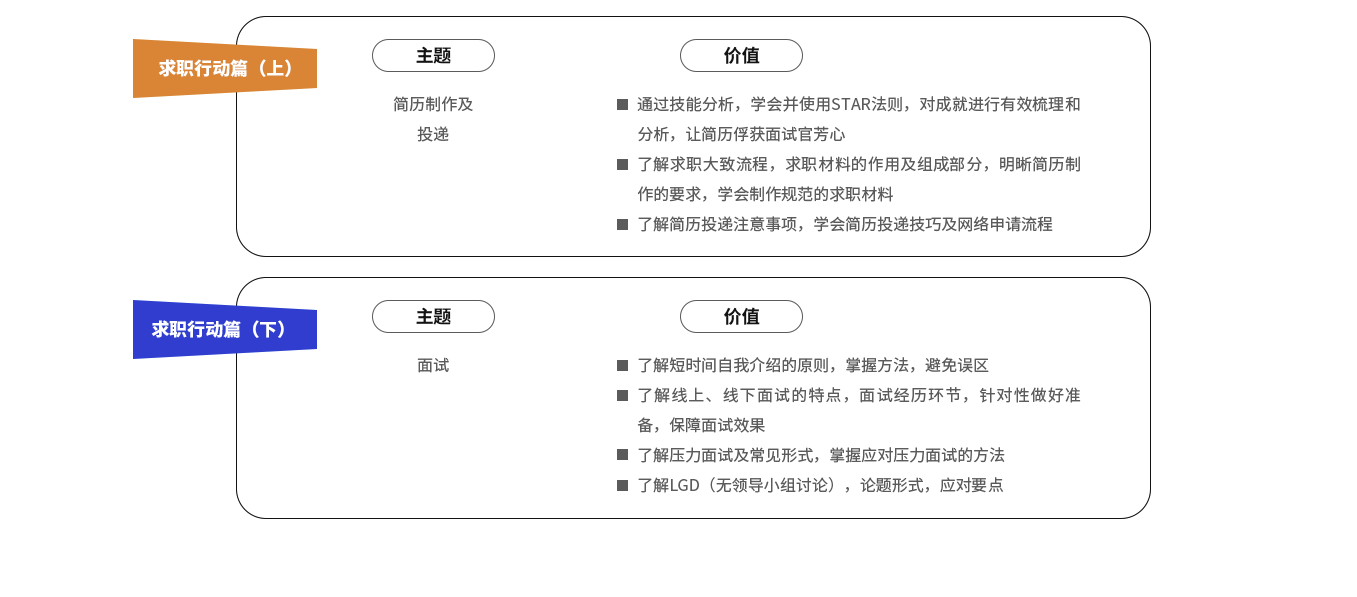
课程大纲